石家庄市商务局
关于举办夜间加油补贴活动的公告
1.活动时间
2025年9月27日10:00至9月30日24:00(活动期内补贴资金用完活动即止)。
2.发放额度
加油补贴券发放金额100万元,一次性发放,发完即止。
3.补贴标准
加油补贴券面额“满200元减20元”,共发放5万张。
4.领取方式
消费者登录“石i民”APP跳转云闪付平台发放加油补贴券。活动期内单用户限领取三张加油补贴券,每天限领取一张(每次加油只能使用1张)。补贴券领取后三天内有效(包含领券当天,第三天晚24时失效,且不超过2025年9月30日24时或活动结束当天24时),过期补贴券将自动回归券池,可由其他消费者继续领取;消费者已领取但未使用的,视为已使用当次领券资格。截至2025年9月30日24:00(或补贴资金用完即止),本次活动结束,消费券全部作废。
5.核销方式
消费者领取加油补贴券后,活动期间内每日0:00-8:00、18:00-24:00,在参与活动的加油站内加油,可享受“满200元减20元”补贴。核销时间,以参与活动加油站的营业时间为准,且须在补贴券有效期内。
6.注意事项
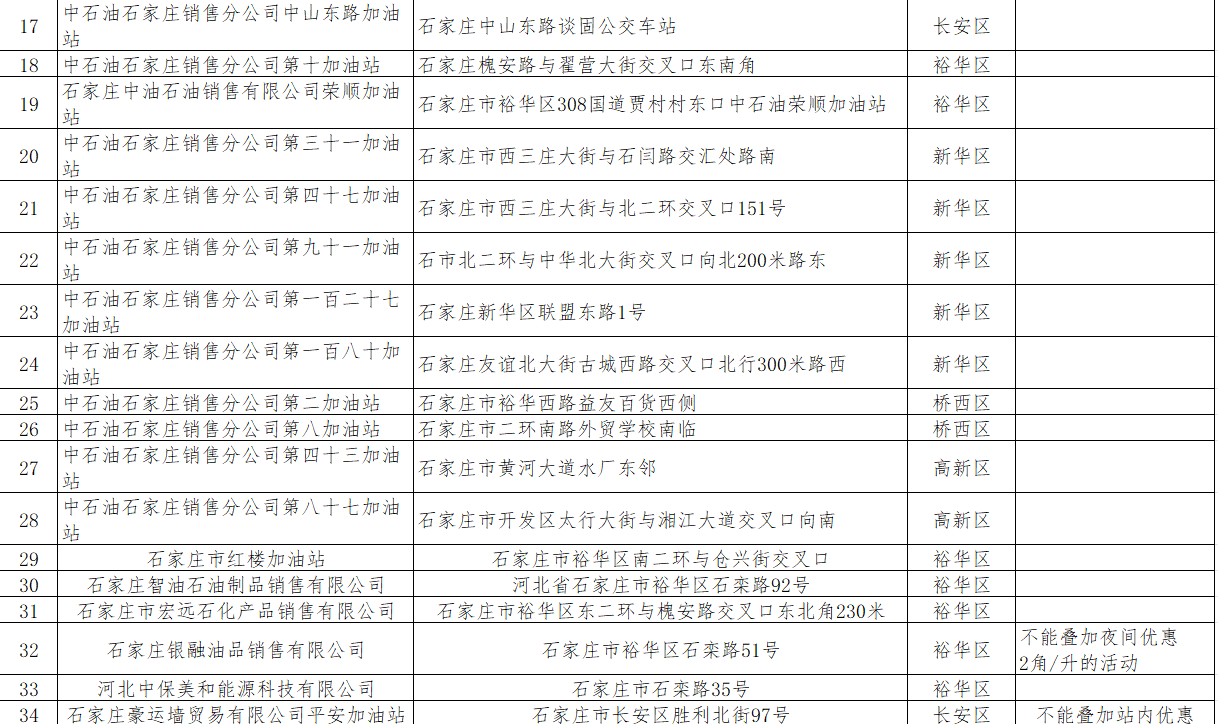
(1)加油补贴券需在参会活动的加油站消费使用,加油站具体名单将在石家庄商务局官网及“石家庄商务”微信公众号等平台公布。
(2)加油补贴券不找零、不兑现,逾期未使用的,自动失效。
(3)如遇不可抗力因素导致活动无法正常开展,石家庄市商务局将及时发布通知,并根据实际情况调整活动方案或终止活动。
(4)参与活动企业见石家庄市商务局官网、“石家庄商务”微信公众号、石i民app。
7.咨询电话
石i民:17732847883(工作日)
银联客服电话:95516
石家庄市商务局
2025年9月26日
