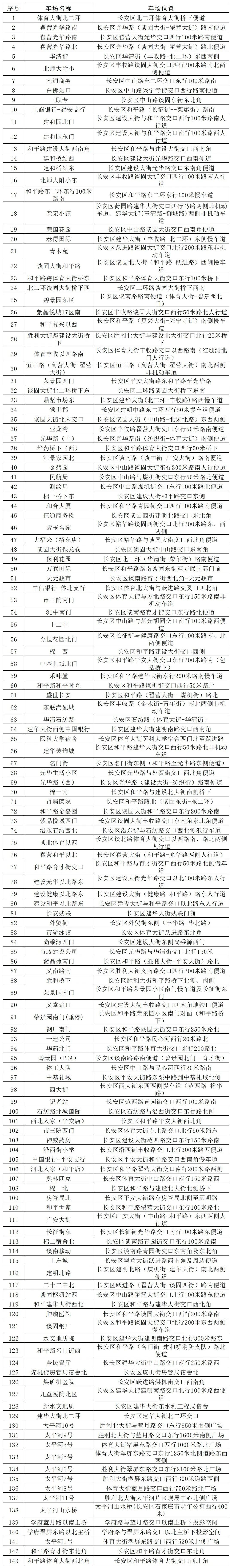
2025年春节期间,石家庄城市静态停车服务有限公司和城投停车公司所辖市区(长安区、新华区、桥西区、裕华区)共601个公共产权停车场、31148个停车泊位将对市民免费开放,停车场的公示牌上会张贴免费停车标识。
免费开放时间
1月28日(除夕)0时-2月4日(正月初七)24时。
查看免费开放范围
长安区

新华区

桥西区

裕华区

温馨提示
1、请广大机动车驾驶人自觉将车辆规范停放在机动车停车泊位内,并做到“停车入位,顺向有序”停车。
2、请广大市民严格遵守停车场规定,爱护公共设施,规范有序停车,自觉维护环境卫生。锁好车辆门窗并落实安全防范措施,切勿将贵重物品存放于车上。
3、停车场限时免费开放,属公益性行动,不负责财物保管,不承担物品遗失、车辆被盗、剐擦损毁等所致的财产损失。
4、在此期间,有疑问咨询请拨打停车公司24小时客服热线:0311-66025555。